2021年注冊會計師與稅務師如何同考
在眾多會計證書中,稅務局尤其青睞注冊會計師和稅務師。因為兩個考試的報名條件與考試科目存在一定的相似,很多考生會選擇同時備考。
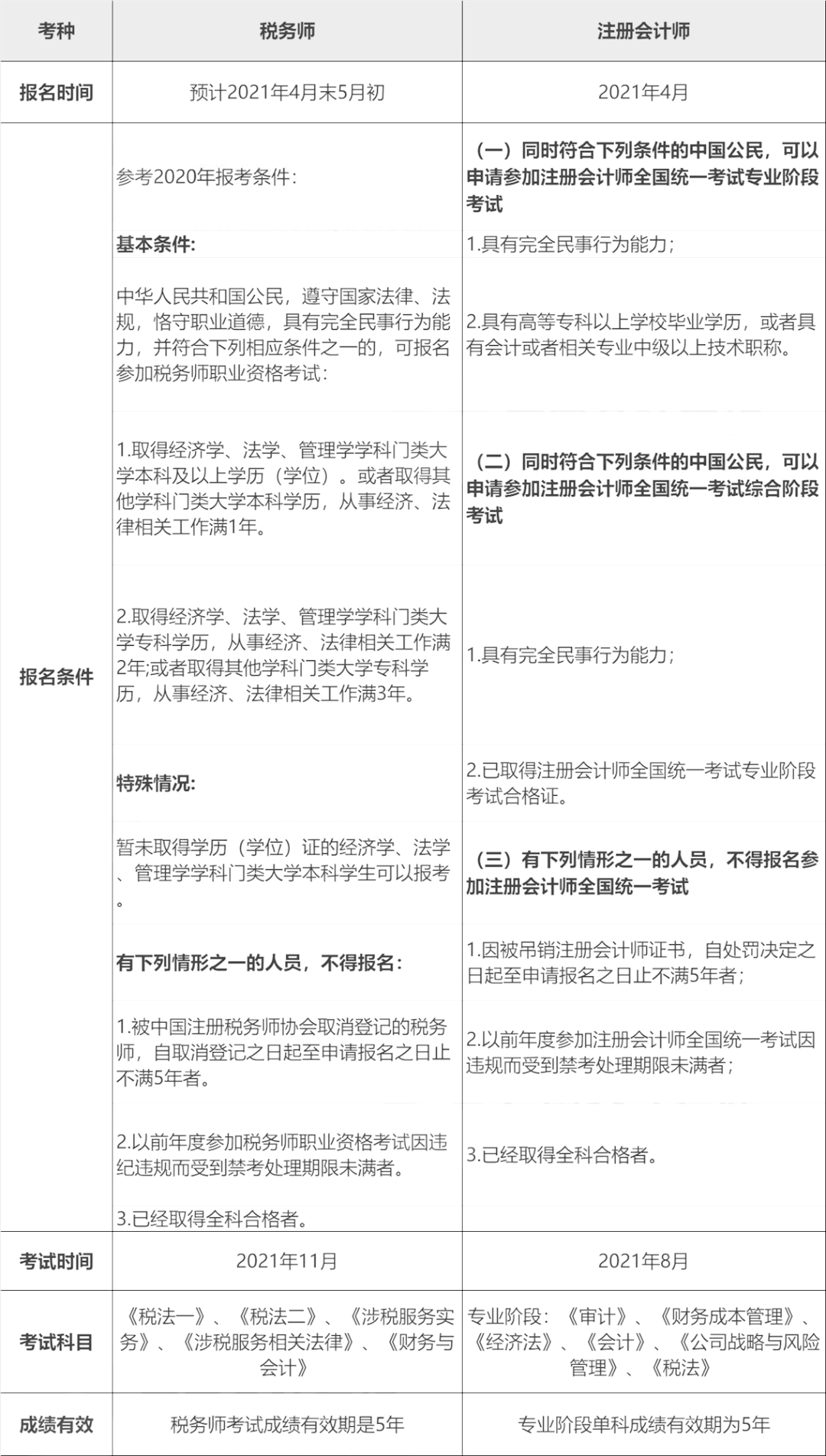
小編為大家整理了這兩個證書的報考條件以及同考攻略,2021年兩個考試還未開始報名,大家可以早做打算!
報名條件與考試要求
以下為2020年注冊會計師和稅務師的報名、考試要求。

2021年注冊會計師的考試時間比稅務師早三個月左右,當同學們考完注會后,也有時間去專心學習稅務師考試的內容。
科目搭配方案在明確了兩個考試的要求之后,大家最關心的一定是:我報了注會的某個科目,搭配報考稅務師的哪一門會更好一些?以下為整理的搭配報考建議:
